Acessibilidade
Voltar

Organograma

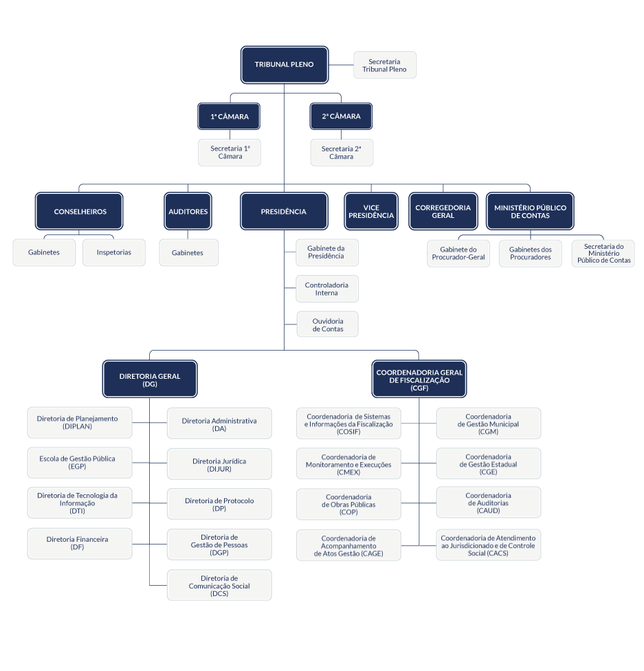
Um organograma é uma representação gráfica que mostra a estrutura de uma organização, destacando as relações hierárquicas entre departamentos, equipes e indivíduos. Ele ilustra quem responde a quem dentro da organização, ajudando a visualizar como as diferentes funções e cargos estão interligados.

Organograma

  • TRIBUNAL PLENO

    Secretaria
    Tribunal Pleno
    • 1' CÂMARA
      • Secretaria
        Câmara
    • 2' CÂMARA
      • Secretaria
        Câmara
  • CONSELHEIROS
    • Gabinetes
    • Inspetorias
  • CONSELHEIROS SUBSTITUTOS
    • Gabinetes
  • PRESIDÊNCIA

    • Gabinete da
      Presidência
    • Estúdio de
      Inovação

      Controladoria
      Interna
    • Secretaria de
      Governança,
      Planejamento e
      Gestão Estratégica
      (SEPLAN)

      Ouvidoria
      de Contas
      • DIRETORIA GERAL
        (DG)

        • Diretoria Administrativa
          (DA)

        • Diretoria Jurídica
          (DIJUR)
        • Escola de Gestão Pública
          (EGP)

        • Diretoria de Protocolo
          (DP)
        • Diretoria de Tecnologia da
          Informação
          (DTI)

        • Diretoria de
          Gestão de Pessoas
          (DGP)
        • Diretoria Financeira
          (DF)

        • Diretoria de
          Comunicação Social
          (DCS)
      • COORDENADORIA GERAL
        DE FISCALIZAÇÃO
        (CGF)

        • Coordenadoria
          de Acompanhamento
          de Atos de Gestão (CAGE)

        • Coordenadoria
          de Auditorias
          (CAUD)
        • Coordenadoria de
          Monitoramento e Execuções
          (CMEX)

        • Coordenadoria
          de Obras Públicas
          (COP)
        • Coordenadoria de Sistemas
          e Informações da Fiscalização
          (COSIF)

        • Coordenadoria de Atendimento
          ao Jurisdicionado e de Controle
          Social (CACS)
        • Coordenadoria de
          Pessoal de Pessoas
          (COAP)

        • Coordenadoria
          de contas (CCONTAS)
        • Coordenadoria de
          Apoio e Instrução
          Suplementar
          (CAIS)

  • VICE
    PRESIDÊNCIA
  • CORREGEDORIA
    GERAL
  • MINISTÉRIO PÚBLICO
    DE CONTAS
    • Gabinete do
      Procurador-Geral
    • Gabinete dos
      Procuradores
    • Secretaria do
      Ministério
      Público de Contas